PG电子
PG电子APP2026招生简章已发布!这5所提前批院校综评报名进行中
PG电子(Pocket Games Soft )全球首屈一指的电子游戏供货商[永久网址:363050.com],首位跨足线下线上电子游戏开发。PG电子,pg娱乐,PG电子试玩平台,pg电子app,pg电子外挂,pg电子接口,pg电子技巧,pg电子下载,欢迎注册体验!,小帆为大家把报考重要信息以及报考流程汇总如下,有意向的上海考生及家长不要错过~
身心健康、志存高远、勇于担当、独立思考、具有学科特长和创新潜质,参加2026年普通高等学校招生全国统一考试的优秀高中毕业生,高中学业水平考试各科目成绩均须合格。
以上专业按物理学大类录取,学生入学时不分专业,在大学一、二年级根据自己的兴趣和能力,结合国家发展和社会进步对人才的需求,自主选择专业。
注册报名截止时间:2026年4月30日。(上海报名截止日期为5月20日)。
完成网上注册后,学生还需按照要求填写个人基本信息、中学经历、高中成绩、获奖信息(非必需),准备以下材料,扫描或拍照后通过学校网上报名系统提交,并确保上传文件清晰可读。
①由本人撰写的自述信一份(讲述自己的简历、兴趣爱好、理想等),可手写或打印后由考生本人签名,字数约800字。
②高中成绩记录(需加盖公章),包括高一、高二年级历次期末考试成绩、高中学业水平考试成绩、高三年级最近2-3次模拟考试成绩(校级以上模考、联考),写明各科得分、总分及年级排名,注明各科满分。
南科大2026年本科招生继续采用基于高考的综合评价录取模式,建立以学生高考成绩、高中学业成绩和高校自主测试成绩为根据的综合评价录取体系。具体选拔程序如下:
学校组织专家组对考生的报名材料进行审核,2026年5月中下旬完成审核,并公示通过初审的考生名单。
通过初审的考生需在规定时间登录学校招生报名系统缴纳能力测试机试费。能力测试机试费为120元/人,缴费成功后费用不予退还;逾期未完成缴费视为放弃能力测试资格。
通过初审的考生获得学校自主能力测试机试资格,我校将于2026年6月13日举行全国统一机试,在举行机试的各省(区、市)均设有机试考点,并通过招生网站公布机试的具体时间、地点。(上海考生无需参加机试)
机试结束后,学校将通过招生网站公示获得面试资格的考生名单,并于2026年6月中下旬在各省(区、市)分别举行面试。(上海考生校测仅面试)
高考成绩公布后,完成学校能力测试的考生须在高考提前批次或综合评价试点高校相应批次(以各省级招生考试主管机构发布的文件为准)第一志愿填报南科大。
有意报考南科大综合评价的考生,必须提前在本科招生报名系统注册报名,并于高考后参加南科大组织的能力测试(包含机试、面试,上海考生仅面试)。最终按照高考成绩占60%、能力测试成绩占30%、高中平时成绩占10%,核算考生综合成绩,择优录取。
(一)取得综合评价录取资格的考生高考成绩须达到所属省(区、市)本科第一批录取最低控制分数线(或特殊类型招生录取控制分数线)。
(二)按考生综合成绩(满分100分)择优录取。高考成绩(含政策性加分,折算成百分制)占综合成绩的60%,学校组织的能力测试成绩占30%,高中平时成绩占10%(综合素质3%、高中学业水平考试成绩7%)。考生综合成绩满分为100分。若综合成绩相同,高考成绩高者优先录取;若综合成绩、高考成绩都相同,学校能力测试成绩高者优先录取;若综合成绩、高考成绩、学校能力测试成绩都相同,依次比较高考数学成绩、物理成绩、语文成绩、外语成绩,择优录取。
(三)高中学业水平考试成绩满分7分,根据各省(区、市)官方提供的高中学业水平(合格性)考试各科成绩进行评分。高中学业水平(合格性)考试成绩仅以合格/不合格形式呈现的省份【上海】,考生高中学业水平考试成绩全部科目合格计满分7分。
(一)具有2026年普通高等学校招生全国统一考试报名资格的优秀高中毕业生(含往届生);
(二)由于香港中文大学(深圳)课程以英文授课为主,非英语语种考生请慎重报考;
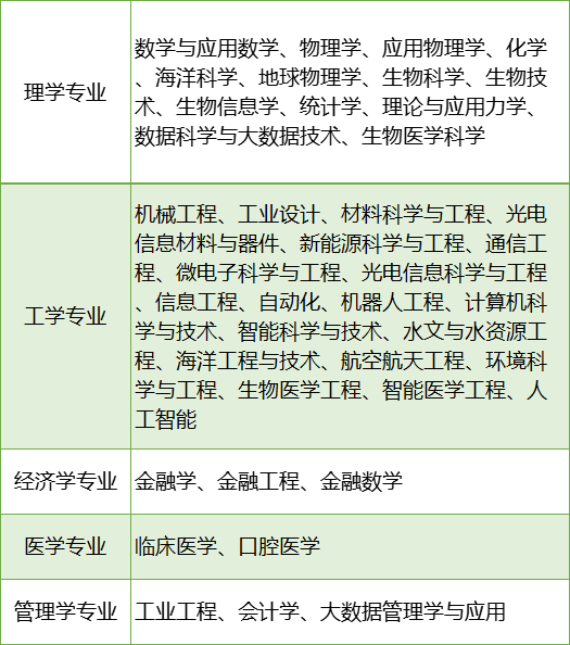
2026年香港中文大学(深圳)各学院设立的本科专业包括(招生专业相关信息如有变动,以本科招生网最新公布为准):
(一)经管学院:市场营销、国际商务、经济学、金融学、会计学、大数据管理与应用。
(二)理工学院:数学与应用数学、新能源科学与工程、化学、材料科学与工程、电子与计算机工程、物理学。
临床医学专业学制六年,第一二学年将学习大学核心课程、临床前学科知识及其临床应用;在第三到六学年学习临床学科知识和技能、见习和实习,并对医学科学研究进行系统学习和实践。医学人文及伦理课程贯穿整个学习过程。通过全面扎实的训练,培养具备专业医学知识与临床技能、兼具国际视野和人文情怀的世界一流医学创新人才。
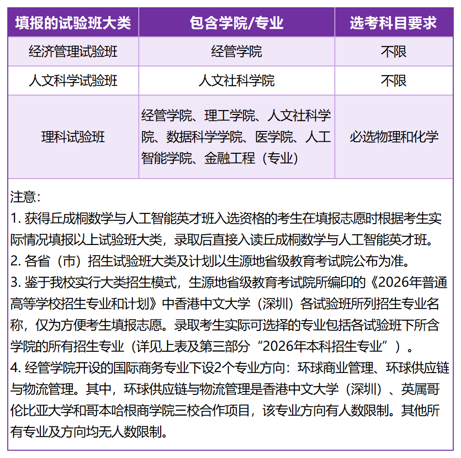
(一)经济管理试验班:大一结束时学生可在经管学院的所有专业内选定主修专业;
(二)人文科学试验班:大一结束时学生可在人文社科学院的所有专业内选定主修专业;
(三)理科试验班:学生在大一选课前可在经管学院、理工学院、人文社科学院、数据科学学院、医学院(含临床医学专业)、人工智能学院及金融工程专业中,根据个人兴趣和特长自主选定所属学院,大一结束时在所属学院内选定主修专业。以下三类情况除外:
◉ 有意向申请香港中文大学与香港中文大学(深圳)“跨学科数据分析+X双主修项目”、“航天科学与地球信息学+X双主修项目”或“材料科学与工程学+X双主修项目” 等项目(有关现有及2026年新增的项目信息详见招生官网)的学生在志愿填报期间或录取后选课前提交申请,并参加学校组织的考核,考核通过后方可入读。学生在深港两地校园轮换上课和实习,各修读两年。
(四)丘成桐数学与人工智能英才班:2026年大学拟设立丘成桐数学与人工智能英才班(以下简称丘班),有意向的学生须于综合评价招生报名系统内提交丘班申请意向,并在综合评价入学测试期间参加考核。该项目旨在选拔培养潜力突出并有志于从事数学研究的优秀人才,具体培养方案待后续通知。
(一)网上报名:凡符合报名条件的考生即日起可登录学校招生官网“本科招生网上申请平台-综合评价招生报名系统”()进行注册。其中,有意报考丘班的考生须同时提交丘班申请意向。所有考生均须按系统要求准确、完整地填写报名信息,并上传相关证明材料扫描件,确认报名;
①高中学业水平考试成绩证明:教育考试院颁发的成绩单原件扫描件、教育考试院官网查询截图、盖有中学或教务处公章的成绩单扫描件(3项材料任1即可,此项适用于广东、山东、福建、江苏);
②高中成绩单:包含高一高二年级4次期末考试成绩、高三年级3至4次校级/市级/省级统一考试成绩,包括各科得分、总分、年级排名及年级人数等,须加盖中学或教务处公章(此项适用于广东、山东、上海、福建、江苏);
学生在上传报名材料扫描件时须确保电子文件清晰可读,无需邮寄纸质材料。必要时,学校有权向考生索取书面材料作为审核依据,请考生留好备份。如有造假或不实信息,一经查实将取消报名资格;已经获得考试资格的,将取消认定;已经入学的,按教育部相关规定处理。
通过材料审核,即有资格参加测试的考生需通过“本科招生网上申请平台-综合评价招生报名系统”在线缴纳评核费,入学测试评核费为人民币300元/生。评核费缴纳后不予退还;逾期未缴者视为自动放弃。
参加2026年普通高等学校招生全国统一考试,志存高远,全面发展,具有外语学科特长与兴趣、创新思维、国际视野和社会责任感的优秀高中毕业生。
①高中学业水平合格性考试各科目成绩均合格,考试成绩使用等级呈现的,各科目成绩均达到C级或以上。浙江省综合素质评价须达到B等(新高考改革前的往届生P等)及以上。
、浙江、山东各省(直辖市)计划招生专业如下,表中“√”表示该省份有此招生专业。专业选科要求:
录取的学生将注册深圳北理莫斯科大学和莫斯科大学两校学籍,达到毕业要求者,颁发深圳北理莫斯科大学毕业证书;对符合学士学位授予条件的本科毕业生,授予学士学位并颁发学位证书。符合莫斯科大学毕业规定的本科毕业生,颁发莫斯科大学毕业(含学士学位)证书。“数理基础科学”专业分基础数学与基础物理学两个专业方向,前5-6个学期贯通培养,后2-3个学期分专业方向培养,达到毕业要求者,分别按专业方向颁发莫斯科大学基础数学专业毕业证书(含学士学位)或基础物理学专业毕业证书(含学士学位),以及深圳北理莫斯科大学数理基础科学专业毕业证书和理学学士学位证书。
录取的学生将注册深圳北理莫斯科大学学籍,达到毕业要求者,颁发深圳北理莫斯科大学毕业证书;对符合学士学位授予条件的本科毕业生,授予学士学位并颁发学位证书。3
登录深圳北理莫斯科大学本科生招生信息网本科综合评价招生报名系统(简称“报名系统”)进行注册报名,按要求如实填写个人基本信息、并根据报名系统提示上传相关报名材料。报名网址:
近半年内拍摄的彩色免冠2寸标准证件照,底色不限,JPG或JPEG格式,在报名系统上传附件处上传。②考生本人身份证正反面照片或扫描件。
含高中期间历次期末考试成绩、高中学业水平合格性考试成绩、最近2-3次省级或市级或校级统一考试成绩。考生需按照成绩单模板填写并打印,由所在中学核实并加盖学校或教务部门公章,在报名系统上传附件处上传盖章扫描件或照片。④其他能证明自身综合素质、个人特长和能力的材料(非必需)。
学校自5月1日开始陆续公布通过初审获得学校测试资格的考生名单,考生可通过报名系统查询审核状态。
获得学校测试资格的考生须在规定时间内,通过报名系统下载《入学考试申请书》,由考生本人签名确认后回传到报名系统。同时须通过报名系统在线元/人审核评测费,方为确认参加考试。
考生确认参加学校测试后,按照学校规定的时间与地点参加测试。学校将于6月下旬在高考填报志愿前通过学校报名系统发布考生学校测试成绩和成绩合格入围考生名单。
考生高考成绩须达到生源省份公布的特殊类型招生录取控制分数线及以上,参加学校测试且成绩合格,方可在高考志愿
或综合评价试点高校相应批次(以省份招生发布的文件为准)填报深圳北理莫斯科大学。填报专业志愿时,学校测试科目不同的专业不可同时填报。(五)录取
根据考生综合评价成绩排名,择优录取,并公示录取考生名单。学校实行“分数优先”的录取原则,根据考生综合评价成绩排位情况从高到低排序录取,先安排排位高的考生的第一专业志愿,若该专业额满,再逐一查看该生的后续专业志愿,若所填专业志愿都未被录取且服从专业调剂时,则调剂到招生计划有空额的专业录取。考生综合评价成绩相同时,按高考成绩从高分到低分依次录取;考生综合评价成绩、高考成绩都相同时,按学校测试成绩从高分到低分依次录取。
综合评价成绩=高考成绩×60%+学校测试成绩÷100×750×30%+高中学业水平合格性考试成绩÷100×750×10%
;考试成绩使用等级呈现的,按照A=100分、B=90分、C=80分折算。考试成绩使用分数呈现的,按实际分数折算。6



2026-02-27
浏览次数:
次
返回列表